东南大学2026考研初、复试科目及参考书目调整

2025/5/28 13:17:00 来源: 网络
分享:

  东南大学近期发布了2026年硕士研究生招生考试初试科目、复试科目以及参考书目的调整公告,具体调整情况海天考研暑期集训营的老师帮同学们汇总如下!

  ✅生命科学与技术学院

  统考071000生物学专业,338生物化学科目的参考书目,由《生物化学原理(第3版)》(杨荣武主编,高等教育出版社),更新为《生物化学原理(第4版)》(杨荣武主编,高等教育出版社)。


  ✅自动化学院

  详见:http://www.htkaoyan.com/show/88370.html


  ✅苏州联合研究生院

  详见:http://www.htkaoyan.com/show/88371.html


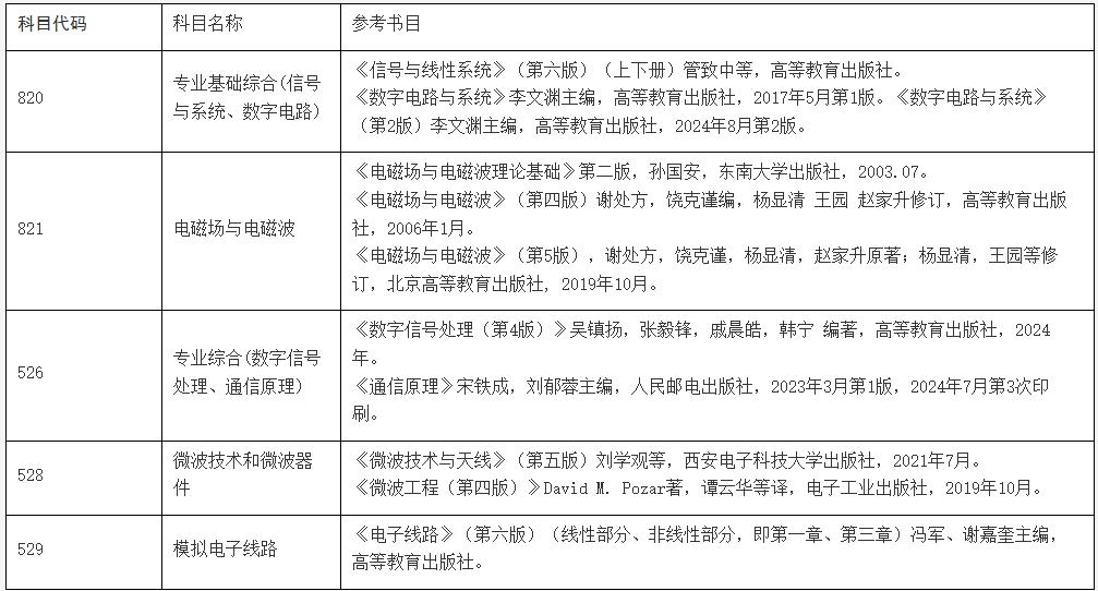
  ✅信息科学与工程学院

2.jpg

  ✅电气工程学院

  初试科目:《电气科学基础》

  考试大纲详见:https://ee.seu.edu.cn/2025/0521/c25275a528439/page.htm

  复试科目:《专业综合(电机学、电力电子技术各占二分之一)》

  考试大纲详见:https://ee.seu.edu.cn/2025/0521/c25275a528438/page.htm


  ✅土木工程学院

  详见:http://www.htkaoyan.com/show/88372.html


  ✅网络空间安全学院

  调整后“083900网络空间安全”和“085412网络与信息安全”的复试科目为:553 C++程序设计。

  553 C++程序设计参考书目:《C++大学教程》(第九版)(美)P.J.Deitel,H.M.Deitel,著,电子工业出版社出版。

  初试科目不变。“083900网络空间安全”和“085412网络与信息安全”的初试科目为:①101思想政治理论;②201英语(一);③301数学(一);④816专业基础。

  816专业基础参考书目:

  1、《计算机网络》(第8版),谢希仁编著,电子工业出版社,2021.6;

  2、《数据结构(C语言版)》,严蔚敏,吴伟民编著,清华大学出版社。


  ✅经济管理学院

  详见:http://www.htkaoyan.com/show/88373.html

  持续更新:https://yzb.seu.edu.cn/2025/0509/c6676a527271/page.htm

餐饮美食资讯攻略扁平公众号首图.png

【海天考研2026考研课程】

现有课程.png

  基础不好或者想二战考研的同学可以考虑报班学习,怕不适应老师讲课节奏的,可以先先试听海天考研导学课程再报班。2026考研各题型思路、技巧讲解!真的别错过,提分是关键!想要逆袭985的同学不妨来了解一下~可以咨询【海天考研】了解更多▶2026考研特训营相关课程详情~现在报名,还有优惠福利,领大额优惠券噢!

中间广告图.jpg

活动专题