山东理工大学经济学院2025考研招生简章
2025考研生要注意啦,每年9月份,各个考研院校会陆续发布当年考研招生简章,考研专业目录、初试复试参考书目等,山东理工大学经济学院发布2025考研招生简章,海天考研网为大家整理如下。
一、学院简介
详见公告
二、招生专业及目录
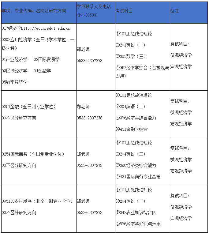
山东理工大学经济学院招生专业主要有:应用经济学(全日制学术学位、一级学科)、金融(全日制专业学位)、国际商务(全日制专业学位)、农村发展(非全日制专业学位)。

(注:报考时以当年官网公布的硕士研究生招生专业目录为准)
注:以上招生信息仅供参考,报考时以当年官网公布的硕士研究生招生专业目录为准。
三、报名条件
(一)报名人员,须符合下列条件:(具体以当年官网公布为准)
1.中华人民共和国公民。
2.拥护中国共产党的领导,品德良好,遵纪守法。
3.身体健康状况符合国家和招生单位规定的体检要求。
4.考生的学历必须符合下列条件之一:
(1)国家承认学历的应届本科毕业生(录取当年9月1日前须取得国家承认的本科毕业证书。含普通高校、成人高校、普通高校举办的成人高等学历教育应届本科毕业生,及自学考试和网络教育届时可毕业本科生);
(2)具有国家承认的大学本科毕业学历的人员;
(3)获得国家承认的高职高专毕业学历后满2年(毕业后录取当年9月1日,下同)或2年以上,达到与大学本科毕业生同等学力,且符合招生单位根据本单位的培养目标对考生提出的具体业务要求的人员;
注:同等学力考生原则上不能跨学科报考,初试成绩合格者,须在复试阶段加试两门所报考专业大学本科主干课程。
(4)国家承认学历的本科结业生,按本科毕业生同等学力身份报考;
(5)已获硕士学位或博士学位的人员。
在校研究生报考须在报名前征得所在培养单位同意。
5.非全日制研究生招收在职定向就业人员。
(二)推免面试:
我校接收获得推荐免试资格的优秀应届本科毕业生免试攻读硕士学位,被接收的推荐免试生不再参加统考。欢迎广大优秀应届本科毕业生与经济学院联系免试攻读硕士研究生事宜。
四、联系方式
(一)咨询电话
山东理工大学经济学院研究生办公室:
详见公告(郑老师)
山东理工大学经济学院研究生招生咨询群:
QQ群号:详见公告
山东理工大学研究生招生办公室:
详见公告
(二)咨询网址
山东理工大学经济学院
(http://econ.sdut.edu.cn/)
山东理工大学研究生工作部
(http://yjsh.sdut.edu.cn/)
(三)联系地址
山东理工大学经济学院
(山东省淄博市张店区共青团西路88号山东理工大学东校区4号楼306室)
公告详情:https://econ.sdut.edu.cn/2024/0607/c2999a519525/page.htm
对自己成绩没有把握的2025考研生,可以提前研究一下往年试题情况和分数情况,考研择校要慎重,多关注考研目标院校动态。海天考研集训营老师提炼核心知识点多维度分析政治、数学、英语、专业课核心考点,强化答题技巧,科学备考1v1合理定制规划,助力2025研究生初试、复试备考,快加入一起复习吧!

上一篇:重庆工商大学2025考研招生简章






